中航未来 | 大连海事大学继续教育学院联合培养航空服务职业教育项目2022年秋季招生简章

2022/04/25

01

院校介绍

大连海事大学(原大连海运学院)是交通运输部所属的全国重点大学,是国家“211工程”重点建设高校、国家“一流学科”建设高校,是交通运输部、教育部、国家海洋局、辽宁省人民政府、大连人民政府共建高校。学校素有“航海家的摇篮”之称,是中国著名的高等航海学府,是被国际海事组织认定的世界上少数几所“享有国际盛誉”的海事院校之一。

大连海事大学继续教育学院是大连海事大学的二级学院,主校区设在大连海事大学杨树校区(大连市沙河口区杨树南街43号), 是我国普通高等学校中多层次海、陆、空专业并举的院校之一。1992年被评为国家级普通高等学校成人教育先进单位,同时也是辽宁省和大连市专业技术人员继续教育培训基地,为国内外培养了大批德才兼备的各类应用型人才。学院本着“规范管理、质量第一,注重特色、科学发展”的办学理念,借助海事大学航海教育特色,创建了多项具有品牌效应的培训项目



02

企业介绍



北京中航未来科技集团有限公司是一家集教育投资、教育培训、教育开发、教育产品研发、教育管理、实训实习、职业教育、实体办学、教育服务、教育扶贫、就业服务等于一体的大型综合性教育科技集团,目前以航空职业教育为核心,主要致力于职业教育、国际教育、基础教育、在线教育、大学生就业以及通航产业的发展与合作。

  中航未来航空实训基地拥有民航专业训练设施最齐全、先进的航空实训基地,实训基地根据中国民航总局《公共航空交通运输承运人运行合格审定规则》(CCAR-121FS)中的相关规定和要求进行设计,具备乘务员进行多机型、多科目、多功能初训、复训功能,并且包含地面安检、值机、票务、咨询、VIP等多岗位实训教学设备。实训基地是中国民航科普教育基地、中国交通运输协会民航服务与管理专业技能实训基地、中国成人教育协会航空服务教育培训专业委员会副理事长单位,将航空高等职业教育与民航岗位技能培训相结合的专业教育培训机构。实训基地国内规模最大的航空服务人才培养和输送基地,与国内外20多家大型航空公司、30多家机场集团、港澳及国际星级酒店、国际邮轮、高铁、国际免税店和知名旅游业企业达成合作联盟。九千余名学员成就了飞翔蓝天的梦想,两万余名学员从这里走进全国各大机场的空港地勤,为海内外知名旅游业输送旅游高端人才三千余人。



03

项目背景



为贯彻《国务院关于加快发展现代职业教育的决定》、《国务院办公厅关于深化产教融合的若干意见》、教育部等六部门关于印发《职业教育与继续教育工作要点》大力推动职业教育快速健康持续发展,满足航空业快速发展对人才的需求,响应国家在职业技能人才培养方面提倡联合培养、产教融合”的职教模式,以“联合培养、优势互补、特色发展、学员受益”为发展理念,以实现人才培养目标,提高人才培养质量。为充分发挥职业教育为社会、行业、企业服务的功能,为企业培养更多高素质、高技能的应用型、复合型人才,同时也为学员实习、实训、就业提供更大空间。大连海事大学继续教育学院全面贯彻科学发展观,长期坚持开放式办学,以服务为宗旨,以就业为导向,大力推进职业人才培养模式,为地方和区域经济建设和社会发展服务,大连海事大学继续教育学院与北京中航未来科技集团携手开展航空服务职业教育联合培养,通过主动适应国内外民航业的快速发展和相关人才的全面发展需求,结合学校办学优势和企业先进的人才培养模式,强调培养体系的针对性和实效性,采用“职业技能培养+实训实习+推荐就业”相结合三位一体的培养模式,实行“2+1” 教学模式,以及2+2+1的基础教学模式,即前二年或四年在大连海事大学继续教育学院学习航空服务职业教育专业理论课程,最后一年到中航未来航空实训基地进行实训,由北京中航未来科技集团推荐就业,以学员就业为导向、技能培养为方向,致力于培养文化素质和语言能力更强、专业技能更高的现代航空服务人才。

为尽快提高我国航空服务人才的培训质量,扶持、规范、引导航空服务教育培训市场的健康发展,经中国成人教育协会第五届理事会正式批准,成立了教育部中国成人教育协会航空服务教育培训专业委员会。航空服务教育培训专业委员会是教育部中国成人教育协会下设的一个专门针对国内从事航空服务与管理教育培训行业的全国性、自发性、非营利性的专业分会,用以开展业内交流与业内服务。该专委会一方面广泛联络国内从事航空服务与管理教育培训的各级各类院校(机构),共同开展教学研究与业务交流、共同组建行业联盟、共同提升教育培训质量。另一方面广泛联络国内具有航空服务与管理人才需要的各大航空公司与各大机场企业,从而全面架设用人企业与育人院校的桥梁,打通就业渠道与人脉,真正实现专业育人质量与产业用人需求的无缝对接,真正实现航空服务与管理人才教育培训上产教融合。可以预见,专委会必能充分发挥中国成人教育协会在沟通政府与企业、搭建专业与行业合作桥梁平台上的独特作用,为推动我国航空服务与管理人才培养事业的更快更好发展做出新的贡献。

  中航未来作为发起单位之一出任副理事长单位,经中国成人教育协会同意授权大连海事大学继续教育学院为中国成人教育协会航空服务教育培训专业委员会航空人才培养基地。中国成人教育协会航空服务教育培训专业委员会全面推动航空服务教育培训更快、更好、更高发展!



04

优势与特色


结合海大“四商”培养体系,打造现代高端职业技能人才

大连海事大学在全国首创“大学生四商培养体系”,通过对学生的智商(IQ)、情商(EQ)、技商(SQ)及体商(BQ)进行结合培养,提高当代大学生的综合素质能力。我项目在学校“四商培养体系”的基础上,同时提出“四商+职商”的职业教育学生培养体系,通过延续海大“四商”培养的基础上,注重对学生“职商”的培养,让学生更符合当代职业教育的培养要求。

“半军事管理”与“养成式”管理模式相结合,确保学生塑造良好职业形象

大连海事大学于1963年经国务院周恩来总理亲自批示实施“半军事管理”以来,为国家和社会各行各业培养了大量优秀人才。项目日常行为管理标准以半事化管理模式基准,塑造学生良好的日常行为习惯,并结合 “养成式”管理理念,塑造学生标准职业形象,双重管理模式相结合,确保学生在校期间良好的学习习惯与职业化日常行为相结合,满足就业单位对职业形象的要求。

建立学生心理教育体系,注重学生心理健康

大连海事大学拥有全国最大的大学生心理教育中心,利用这一优势,我项目学员在入学后统一进行心理测试,根据测试结果对每一名学员建立心理教育档案。通过日常心理辅导、学生谈话、职业心理课程学习以及环境因素影响,为每一名学员的心理健康教育提供完善的保护体系,确保每一名学员的身心健康。

就业道路多元化,完善的就业体系

目前除了跟国际国内的多家航空公司机场和世界著名邮轮公司(歌诗达Costa、嘉年华Carnival等)建立了稳固的合作关系外,还同时开拓了高铁动车,星级酒店、商旅服务等多元化的就业渠道,真正实现专业育人企业用人的无缝对接,为学员顺利就业提供有力的保障。从根本上解决学生就业的后顾之忧。

校园文化 丰富多彩

项目坚持以学员为本,积极构建特色校园文化,开展了丰富多彩的校园文化活动,为学员营造了良好的学习氛围。项目还组织大量形式多样的群团活动、文体活动、课外活动等,为学员提供了发展兴趣爱好的广阔舞台。


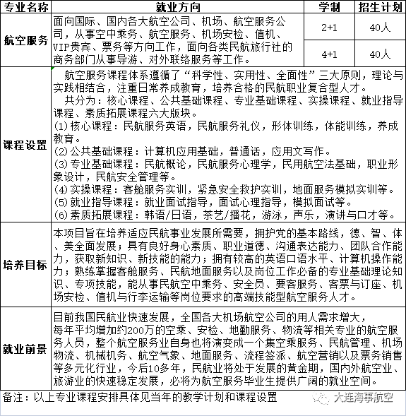
05

航空职业教育招生计划


图片


06

证书体系


1)学员可依据“自主选择、自愿报考、自行付费、业余学习”的原则,选择报考高等学历教育(成人教育、网络教育、高等教育自学考试、国家开放大学),通过相关考试,学习期满,修满学分取得相应专科或本科学历(一般学历教育的学制为高中起点专科3年,初中起点专科5年)。

2)可根据所学专业,参加相关部门或行业组织的考试,成绩合格,可取得相应的职业资格证书,如英语等级证书、普通话等级证书、安检证书、民航客运证、急救证、礼仪证书、茶艺证书、民航客舱乘务员培训合格证等。


07

部分岗位介绍及待遇


乘务员(薪资10-30万)

空中乘务员(空姐、空少)主要负责在飞机上确保旅客途中的安全和舒适:指导旅客正确使用飞机上的设施和紧急情况下的撤离。晋升空间:乘务学员--乘务员--见习乘务长--头等舱乘务员--乘务长--客舱经理国际乘务员--国际头等舱--国际乘务长。


机场票务员(薪资5-10万)

在机场区域内,通过柜台方式销售各航空公司机票。


安检员(薪资5-10万)

主要负责维持机场秩序,保护航空器,机场和旅客的人身安全。


值机员(薪资5-10万)

主要负责旅客登机牌办理,以及行李托运。


机场VIP服务员(薪资5-10万)

主要负责贵宾接待,在保障旅客服务需求的前提下,能充分满足要客、贵宾,方便、快捷、私密、尊贵的服务需求,为其提供舒适的乘机环境。


空港接待(薪资5-10万)

为地方政务要客、重要国宾、商务贵宾、头等舱(公务舱)旅客抵离国内各合作机场提供地面贵宾接待服务的专业服务机构

航空物流人员(薪资5-10万)

从供应地向接收地进行的有效率、有效益的流通和储存,以满足顾客的需求,它将运输、仓储、整理、配送、信息等方面进行有机结合,形成完整的供应链,为用户提供多功能、一体化的综合性服务。


国际机场地勤(薪资8-15万)

主要负责国际机场旅客服务工作


国际机场免税店(薪资8-15万)

主要负责在各机场销售免税商品。


国际星级酒店(薪资10-20万)

1.饭店前厅、客房、餐厅、商务等部门的高几服务员;

2.饭店各部门领班、部门经理、业务主管及其他中、高级管理人员。

高铁动车乘务员(薪资5-10万)

全国各大铁路从事高铁、动车、地铁等乘务工作。


邮轮公司(薪资6-20万)

餐饮部、客房部、俱乐部、前台、导游、私人管家等。

08

报名须知

招生对象

航空服务:面向全国招收应(往)届初、高中毕业生或同等学历者(含已通过高中会考者,职高、中专、艺校毕业生),年龄15-20周岁。热爱祖国,遵纪守法,举止端庄,兴趣高雅,有志于从事航空服务事业,具有较强的服务意识和良好的道德品质。


报名条件

(1) 五官端正,身体健康,体型匀称,性格开朗,举止端庄;

(2)身高要求:

女身高要求:160cm-175cm;

男身高要求:170cm-185cm;

(3)体重要求:女性体重(kg)=「身高(cm)-110」±「身高(cm)-110」×10%;

         男性体重(kg)=「身高(cm)-105」±「身高(cm)-105」×10%;

(4)视力要求:眼球无变形,无色盲、色弱、斜视,矫正视力1.0以上;

(5)身体裸露部位(面部、颈部、手部等)无明显疤痕, 肤色好,无纹身,无体臭,无斗鸡眼,无久治不愈的皮肤病;

(6) 口齿清楚,普通话流利,英文发音基本准确,听力不低于5米;

(7) 无明显的“O”型或“X”腿,行走无明显的内、外八字;

(8) 无精神病史、癫痫病史、心理病史,肝功能正常,无肾炎、传染病及各类慢性疾病等。

(9) 无犯罪史,无严重违纪史,本人及直系亲属无任何违法犯罪记录。

(10)所有报名学生,需符合公安部公民出入境条件。


报名方法

(1)直接来校报名:携带2寸蓝底证件照片6张、5寸照片1张(近期、全身、五寸、正面, 免冠、不化浓妆的生活照),身份证或户口本、毕业证复印件各1份,到大连海事大学继续教育学院航空职业教育办公室参加报名面试、笔试及体检。

(2)网上报名:进入项目网站(www.dlhsdx.com),网上报名通道进行网上报名,报名成功来校参加体检、面试选拔。

(3)招生报名点:招生报名点组织学员报名,统一提交每人报名表一份,2寸蓝底证件照片6张、5寸照片1张(近期、全身、五寸、正面, 免冠、不化浓妆的生活照),身份证或户口本、毕业证复印件各1份,报名成功来校参加体检、面试选拔。


面试体检

(1)报名成功者需参加项目统一组织的面试体检,具体时间、地点请关注项目官方网站公布的信息及航空服务项目办公室的电话通知。

(2)面试时须携带2寸蓝底证件照片6张、5寸照片1张(近期、全身、五寸、正面, 免冠、不化浓妆的生活照),身份证或户口本、毕业证复印件各1份,缴纳报名体检面试费1000元。

(3)面试前一天忌食高脂高糖食物,禁止饮酒,为保证不影响体检结果,请注意休息,体检当天要空腹,体检标准按照中国民用航空总局颁布的CCAR67FS体检标准执行。

(4)面试分为初试和复试。初试包括身高、体重、基本形象、身体裸露部分无明显疤痕,无明显的“O”型或“X”腿等。复试包括形体五官、风度举止、特长展示或命题展示、语言表达(普通话、英语)等项目。


面试着装要求

(1)男生着白色衬衣、打领带、深色西裤、黑色皮鞋;

(2)女生着裙装(裙子在膝盖上下3CM)或职业套装;

(3)男女生头发应不遮盖耳朵,女生盘头,露出额头;

(4)面试期间,不应化浓妆,头发应梳理整齐露出前额及耳朵,不应佩戴手表、手链、戒指、围巾、不应穿高领服装、紧身裤、连裤袜、长筒袜、长筒靴。


面试内容

(1)形体目测:形象、形体、气质、肤色、身高、五官等;

(2)语言考评:普通话、外语水平测试;

(3)综合考评:心理素质,应变能力、亲和力、表达能力;

(4)特长展示:音乐、舞蹈等。


政审及录取

(1)凡是通过面试体检的学员,到户籍所在地派出所或居委会开具无犯罪记录的政审证明,艺术特长者,择优录取。

(2)通过录取的学员缴纳预交费2350元。

(3)按照通知书及入学须知要求及时间来校报到缴费


9

收费标准


航空服务基础班2+2+1


图片


航空服务2+1


图片


10

联系方式


电话:0411-39555765   15326151502

地址:辽宁省大连市沙河口区杨树南街43号(大连海事大学杨树校区)

项目网址:www.dlhsdx.com

学院网址:www.dlmucec.dlmu.edu.cn

在线咨询:QQ:735936098


图片

11

来校路线


1、大连站:乘坐531路公交车至轻工学校站下车右转坡上直行200米即到(打车约30元);

2、大连北站:乘坐地铁1号线至学苑广场站下车D口出站,向西直行300米至第一个路口,再向北直行200米即到(打车约60元左右)

3、大连周水子机场:乘坐地铁2号线至西安路站换乘地铁1号线至学苑广场站D口出站,向西直行300米至第一个路口,再向北直行200米即到;或乘坐701路公交车至盖州街站换乘10路公交车轻工学校站下向北直行200米即到(打车约40元左右)

4、自驾车:

市区方向:黄浦路过学苑广场向小平岛方向第一个红绿灯右转向北直行200

高新区方向:黄浦路过环洲购物广场向市区方向第一个红绿灯左转向北直行200




校园环境

图片

图片

宿舍环境

四人间,上床下桌

图片

图片

学生活动

当前,国外疫情持续蔓延,季节因素叠加,容易引发疫情传播扩散。要严守外防输入各个关口,减少跨区域聚集性活动,坚决遏制疫情扩散蔓延。

图片

图片

就业展示


图片

图片


南昌实训基地介绍

中航未来南航科院航空服务实训基地于2018年3月开始建设,同年6月投入使用。实训基地建筑面积3000多平米,分为三层,一层为航空设备实训厅,计划投入静态应急撤离舱、灭火模拟训练舱、舱门训练器、厨房训练器等设备,二层为专业课教室,三层为模拟机场及航空VR实训大厅,安装航空售票、值机、行李托运、安全检查、VIP两舱接待室和国内先进的6人组航空VR交互训练设备。

图片

图片


华东航空实训基地-滁州

中航未来华东航空实训基地地处安徽省滁州市高教科创城,于201912月开始建设并投入使用。紧邻南京江北新区,地处长三角经济圈、南京都市圈、合肥经济圈三大圈层,连接南京、合肥两个长三角副中心,距南京江北新区18公里,区位优势明显。

基地实训大厅面积 10000 多平米,依据中国民航局的相关规定和要求投资兴建,分一二三期投入。一期包括静态撤离服务训练舱、舱门训练器、水上撤离训练器、模拟机场地面系统等;二期包括灭火训练舱、服务训练舱、模拟机、厨房训练器等设备。同时还有科创中心、文体中心、汇智湾公园、人才公寓、 学生公寓、学生食堂等配套设施。

图片

图片